回路図・部品
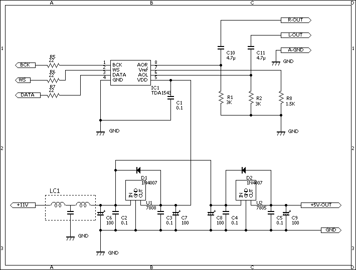
TDA1543 もしくは TDA1543A の回路図 です。
DAIとDACは、
OLRCK −−−−>WS
DAI側 OSCLK −−−−>BCK DAC側
SDOUT −−−−>DATA
を接続しています。
Refを半固定で調整する場合の回路です。
この回路だとオシロスコープによる調整が必要です。

部品表
| 部品番号 | 部品名 | 容量・型式 | 備考 | 購入先など |
| VR1 | 半固定 | 2K | 秋月電子 | |
| R1 | 金属皮膜 | 910Ω | 共立電子 | |
| R2 | 金属皮膜 | 910Ω | 共立電子 | |
| R3 | 金属皮膜 | 2KΩ | 共立電子 | |
| R4 | 金属皮膜 | 2KΩ | 共立電子 | |
| R5 | カーボン抵抗 | 22Ω | 秋月電子 | |
| R6 | カーボン抵抗 | 22Ω | 秋月電子 | |
| R7 | カーボン抵抗 | 22Ω | 秋月電子 | |
| D1 | ダイオード | 1N4007 | 秋月電子 | |
| D2 | ダイオード | 1N4007 | 秋月電子 | |
| IC1 | DAC | TDA1543・A | 共立電子かオークション等 | |
| U1 | 三端子レギュレター | 78M08 | DAC用電源 | 共立電子 |
| U2 | 三端子レギュレター | 78M05 | DAI用電源 | 共立電子・秋月電子 |
| LC1 | エミフィル | 村田 DSS310-55 D 223S 50 | 特に必要無し | |
| C1 | コンデンサー | 0.1μ | フィルムもしくは積層 | 秋月電子・共立電子 |
| C2 | コンデンサー | 0.1μ | フィルムもしくは積層 | 秋月電子・共立電子 |
| C3 | コンデンサー | 0.1μ | フィルムもしくは積層 | 秋月電子・共立電子 |
| C4 | コンデンサー | 0.1μ | フィルムもしくは積層 | 秋月電子・共立電子 |
| C5 | コンデンサー | 0.1μ | フィルムもしくは積層 | 秋月電子・共立電子 |
| C6 | コンデンサー | 100μ | 電解コンデンサー | 秋月電子・共立電子 |
| C7 | コンデンサー | 100μ | 電解コンデンサー | 秋月電子・共立電子 |
| C8 | コンデンサー | 100μ | 電解コンデンサー | 秋月電子・共立電子 |
| C9 | コンデンサー | 100μ | 電解コンデンサー | 秋月電子・共立電子 |
| C10 | コンデンサー | 4.7μ | 音響用無極性 | 共立電子 |
| C11 | コンデンサー | 4.7μ | 音響用無極性 | 共立電子 |
| 端子等 | ピンヘッダ40P(1×40) | 折って使用 | 秋月電子 | |
| 基板 | 片面ガラスエポキシ | 150円のやつ | 秋月電子 | |
オシロスコープの無い方向け(調整無し)

部品表
| 部品番号 | 部品名 | 容量・型式 | 備考 | 購入先など |
| VR1 | 半固定 | 2K | 秋月電子 | |
| R1 | 金属皮膜 | 3KΩ | 共立電子 | |
| R2 | 金属皮膜 | 3KΩ | 共立電子 | |
| R5 | カーボン抵抗 | 22Ω | 秋月電子 | |
| R6 | カーボン抵抗 | 22Ω | 秋月電子 | |
| R7 | カーボン抵抗 | 22Ω | 秋月電子 | |
| R8 | 金属皮膜 | 1.5KΩ | 共立電子 | |
| D1 | ダイオード | 1N4007 | 秋月電子 | |
| D2 | ダイオード | 1N4007 | 秋月電子 | |
| IC1 | DAC | TDA1543・A | 共立電子かオークション等 | |
| U1 | 三端子レギュレター | 78M08 | DAC用電源 | 共立電子 |
| U2 | 三端子レギュレター | 78M05 | DAI用電源 | 共立電子・秋月電子 |
| LC1 | エミフィル | 村田 DSS310-55 D 223S 50 | 特に必要無し | |
| C1 | コンデンサー | 0.1μ | フィルムもしくは積層 | 秋月電子・共立電子 |
| C2 | コンデンサー | 0.1μ | フィルムもしくは積層 | 秋月電子・共立電子 |
| C3 | コンデンサー | 0.1μ | フィルムもしくは積層 | 秋月電子・共立電子 |
| C4 | コンデンサー | 0.1μ | フィルムもしくは積層 | 秋月電子・共立電子 |
| C5 | コンデンサー | 0.1μ | フィルムもしくは積層 | 秋月電子・共立電子 |
| C6 | コンデンサー | 100μ | 電解コンデンサー | 秋月電子・共立電子 |
| C7 | コンデンサー | 100μ | 電解コンデンサー | 秋月電子・共立電子 |
| C8 | コンデンサー | 100μ | 電解コンデンサー | 秋月電子・共立電子 |
| C9 | コンデンサー | 100μ | 電解コンデンサー | 秋月電子・共立電子 |
| C10 | コンデンサー | 4.7μ | 音響用無極性 | 共立電子 |
| C11 | コンデンサー | 4.7μ | 音響用無極性 | 共立電子 |
| 端子等 | ピンヘッダ40P(1×40) | 折って使用 | 秋月電子 | |
| 基板 | 片面ガラスエポキシ | 150円のやつ | 秋月電子 | |