PCM56P DAC と DIR9001 DAI のキットの製作
PCM56P DACのキット化をかなり前から考えていましたが、PCM56Pの高騰(2個で3600円)
16ビットで出力するDAIの部品が無いなどの理由であきらめていました。
TIの「DIR9001」が16ビットに対応している事とPCM56Pを大量も持っている方から安く譲って貰う事ができ、
DACとDAIの両方をプリント基板化しました。
最新のDACの殆どがデジタルフィルター、サンプルレートコンバーターなどを使用して滑らかな信号に変換しています。
どんな方法を使用したとしても、CDには16bit 44.1kHz の信号しか入っていません、
CDの完全な情報を聴く事のできるDACともいえます。(ラダー抵抗を使ったDACと同じ)
このようなDACは今後入手は難しくなりますので、販売は在庫限りだとお考えください。(2012年4月3日 現在の在庫:7セット)
基板のみの販売は在庫切れの為中止しました。
完成品を多数の方に聴いていただき好評をいただいていますが、ただし使用するアンプによっては全く性能が出ない場合があります。
作り方を詳しくは説明しません、DACを作った事のある方向けキットとします。
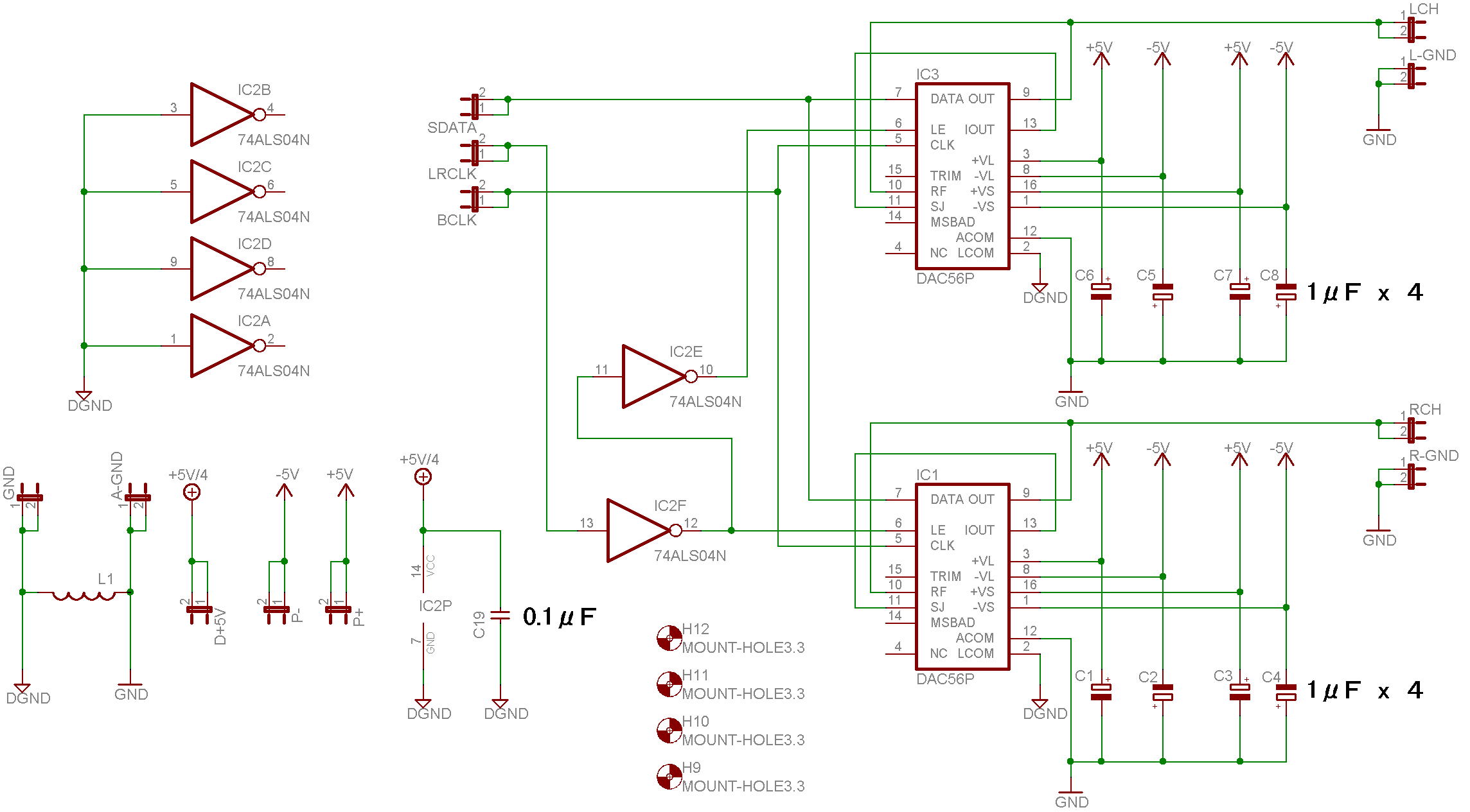
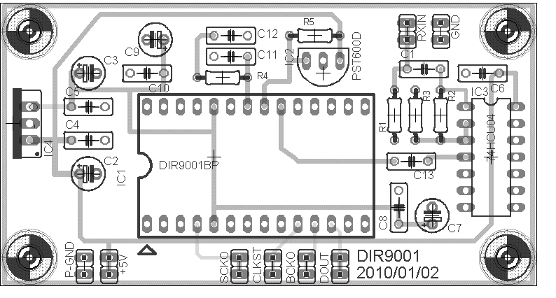
PCM56P DAC 基板 ・ 「DIR9001」を使用したDAI基板 の回路図・部品表
PCM56P DAC 部品表
| 部品番号 | 部品名 | 型式 | 備考 |
| C1 | 電解コンデンサ | 1μF | |
| C2 | 電解コンデンサ | 1μF | |
| C3 | 電解コンデンサ | 1μF | |
| C4 | 電解コンデンサ | 1μF | |
| C5 | 電解コンデンサ | 1μF | |
| C6 | 電解コンデンサ | 1μF | |
| C7 | 電解コンデンサ | 1μF | |
| C8 | 電解コンデンサ | 1μF | |
| C19 | コンデンサ | 0.1μF | |
| IC1 | DAC | PCM56P | |
| IC2 | ロジックIC | 74HC14 | 回路図とは違っています。 |
| L1 | フェライトビーズ | BL02RN2-R62-01 | 村田 |
回路図
PCM56は電流出力ですが、I/V変換用OPAMPが内臓なのでそれを利用して電圧に変換しています。

注意:回路図では「74ALS04N」になっていますが、「74HC14」に変更しています。
電解コンデンサ 1μFの極性に注意してください。
DAI 部品表
| 部品番号 | 部品名 | 型式 | 備考 |
| R1 | 金属皮膜抵抗(1/4W) | 75Ω | |
| R2 | カーボン抵抗(1/4W) | 33KΩ | |
| R3 | カーボン抵抗(1/4W) | 1.2KΩ | |
| R4 | 金属皮膜抵抗(1/4W) | 680Ω | |
| R5 | カーボン抵抗(1/4W) | 10KΩ | |
| C1 | コンデンサ | 0.01μF | 0.01μ = 10n |
| C2 | 電解コンデンサ | 100μF | |
| C3 | 電解コンデンサ | 100μF | |
| C4 | コンデンサ | 0.1μF | |
| C5 | コンデンサ | 0.1μF | |
| C6 | コンデンサ | 0.1μF | |
| C7 | 電解コンデンサ | 10μF | |
| C8 | コンデンサ | 0.1μF | |
| C9 | 電解コンデンサ | 10μF | |
| C10 | コンデンサ | 0.1μF | |
| C11 | コンデンサ | 4700P | 4700P = 4n7 |
| C12 | コンデンサ | 0.063μF | 0.063μF = 683 |
| C13 | コンデンサ | 0.01μF | 0.01μ = 10n |
| C14 | |||
| IC1 | レシーバーIC | DIR9001 | DIP変換基板付き |
| IC2 | リセットIC | PST600C | |
| IC3 | ロジックIC | 74HCU04 | |
| IC4 | レギュレータ | TM48033S |
回路図

DIR9001はI2Sなどのフォーマットにも対応していますが変更できません。PCM56Pが対応している16bitのフォーマットのみです。
あとで見直すと直すべきたっだ箇所があります・・・・、
コンデンサの配置とか、リセットICもPST600Cじゃなくてマイクロチップ製に変更すべきだった。
元々試作だけで量産する予定が無かったので動作した時点で見直しを止めてしまったのが原因。

C11とC12に使用するコンデンサの入手に困りました。予定していたニッセイが倒産・・・・、パナソニックはディスコンと・・・・ なんとか用意しましたが。
0.068μfが赤いほうで、4700pfが青の方になります。容量が小さい方がコンデンサの大きさも小さくなる場合が多いのですが、4700pfの耐圧が630Vなので大きくなってしまいました。
現在(2011/11/04)オークションにて出品中の部品を使った場合の製作例です。
製作するときはこの写真を参考にしてください。

PCM56p基板とDAI基板の、音声データー・ビットクロック・L/R信号を接続してください。システムクロックは使用しません。
PCM56p基板には、ロジックIC用DC+5VとPCM56p用 ±5〜±12V の電源を接続してください。写真の電源はDC−DC電源で +5V→±12Vです。
DAI にはDC+5Vの電源を接続してください。
オーディオチェックCDを再生すると。以下のような波形が測定できます。
1kHzの場合

デジタルフィルターは階段状で凹んだ部分を、前後の信号を元に演算を行って補い波形を滑らかにするものです。
デジタルフィルターの有り無しどちらがいいかは使用しているシステムで変わります。

ケースに入れるとこんな感じになります。
使用したケースは、タカチの「CH6-22-14GS」です。


