TDA1543Q アンプ

     
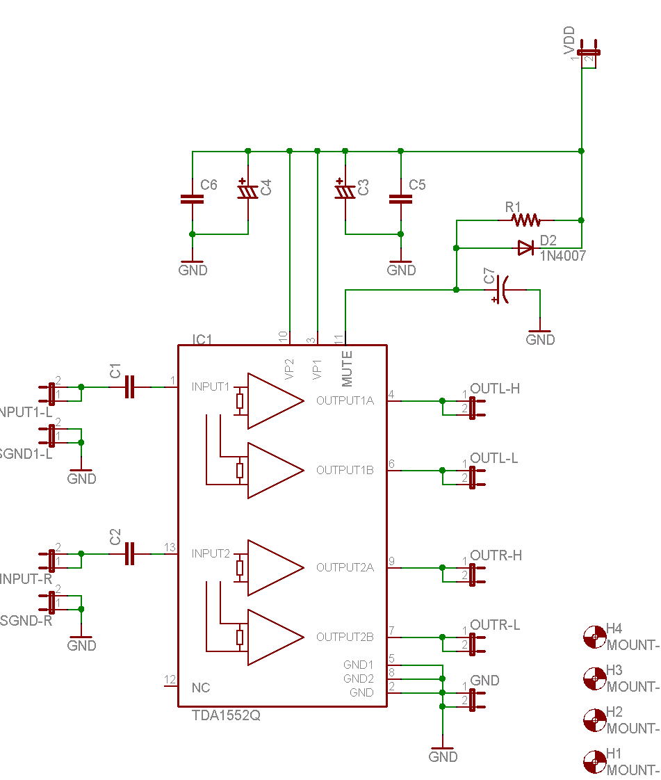
回路図


部品内容
C1、C2: 0.22μF
C3、C4: 1000μF
C5、C6:0.1μF
C7:100μF
D2:1N4007
R1:10KΩ



        
部品配置図


戻る