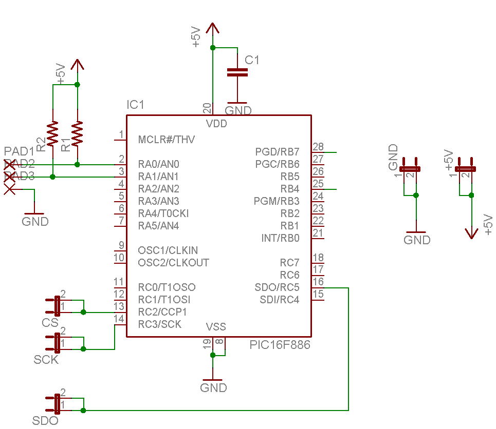
コントローラー基板の回路図




PGA2311基板の回路図



もどる