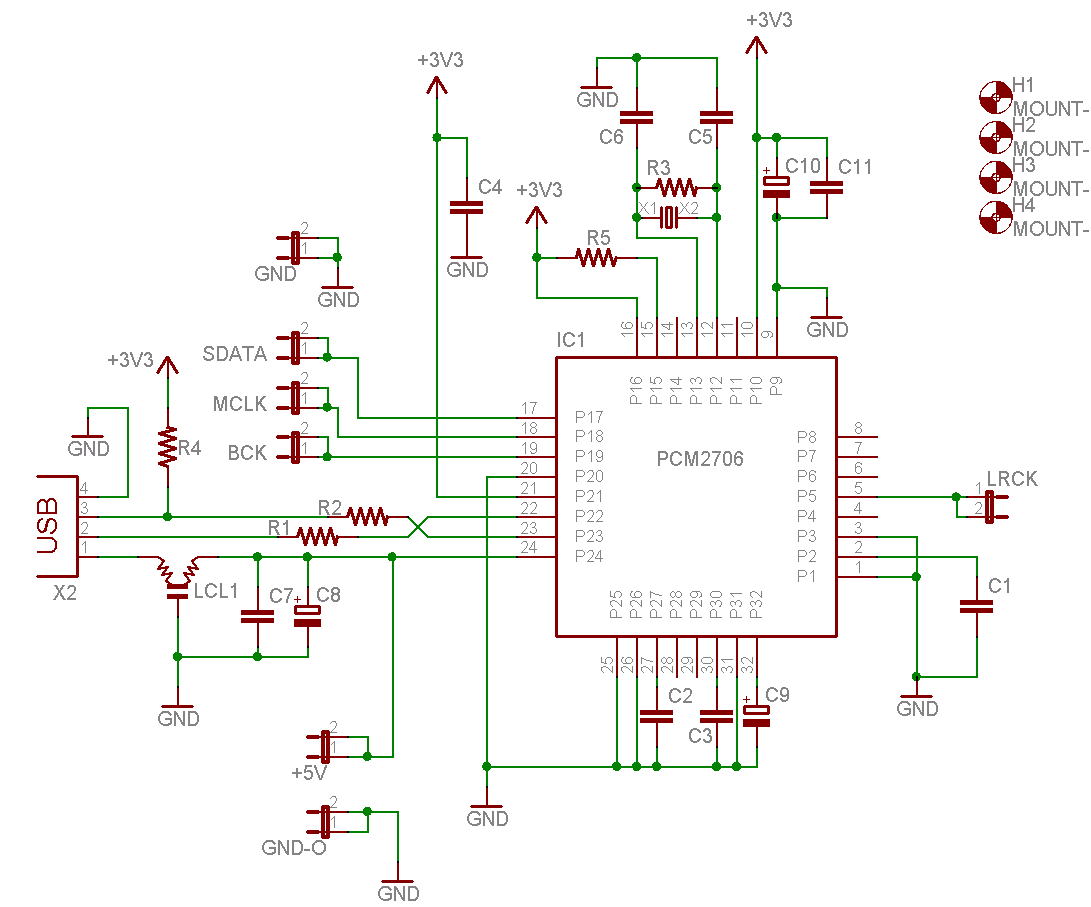
‚o‚b‚l‚Q‚V‚O‚UŠî”‚̉ñ˜H}

•”•i”z’u} @¡–@F54 X 44 mm

•”•i•\
| ‚o‚b‚l‚Q‚V‚O‚UŠî” •”•i•\ | ||||
| •”•i”Ô† | •”•i–¼ | Œ^Ž®E—e—ÊE’l | ƒ[ƒJ[ | |
| ‚q‚P | ƒJ[ƒ{ƒ“’ïR | 22ƒ¶ | ||
| ‚q‚Q | ƒJ[ƒ{ƒ“’ïR | 22ƒ¶ | ||
| ‚q‚R | ‹à‘®”ç–Œ’ïR | 1Mƒ¶ | ||
| ‚q‚S | ‹à‘®”ç–Œ’ïR | 1.5Kƒ¶ | ||
| ‚q‚T | ‹à‘®”ç–Œ’ïR | 1.5Kƒ¶ | ||
| ‚b‚P`‚S | Ï‘wƒtƒBƒ‹ƒ€ƒRƒ“ƒfƒ“ƒT | 1ƒÊF | ||
| ‚b‚T`‚U | Ï‘wƒtƒBƒ‹ƒ€ƒRƒ“ƒfƒ“ƒT | 22pF | ||
| ‚b‚V | Ï‘wƒtƒBƒ‹ƒ€ƒRƒ“ƒfƒ“ƒT | 1ƒÊF | ||
| ‚b‚WE‚b‚P‚O | “d‰ðƒRƒ“ƒfƒ“ƒT | 100ƒÊ | ||
| ‚b‚X | “d‰ðƒRƒ“ƒfƒ“ƒT | 10ƒÊF | ||
| ‚b‚P‚P | Ï‘wƒtƒBƒ‹ƒ€ƒRƒ“ƒfƒ“ƒT | 1ƒÊF | ||
| ‚h‚b1 | PCM2706 | ‚o‚b‚l2706 | ||
| LCL1 | ƒGƒ~ƒtƒBƒ‹ | |||
| ‚w‚P | ƒNƒŠƒXƒ^ƒ‹ | ‚P‚Q‚l‚gz | ||
| ‚w‚Q | ‚t‚r‚aƒRƒlƒNƒ^ | ‚aƒ^ƒCƒv | ||