CS8416 DAI ソフトモード版 回路図・部品配置図・部品表
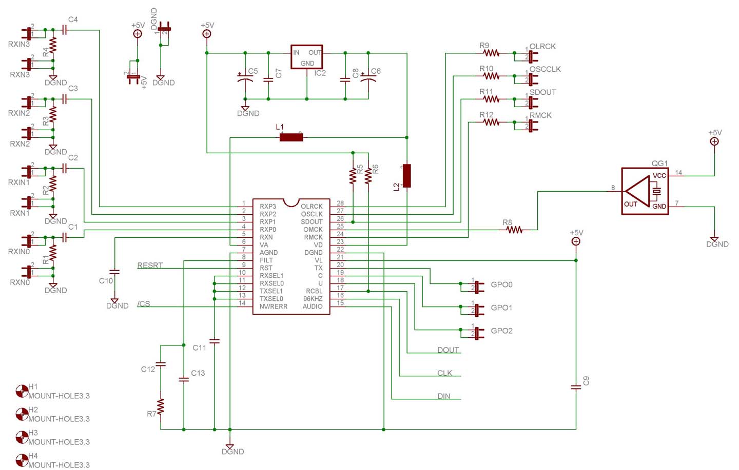
回路図 1/2

回路図 2/2

コンデンサのシルク印刷が一部間違っていますので注意してください。(製作業者のミスです・・・ホントに)

部品配置図


部品表
| 部品番号 | 部品名 | 型式 | 備考 |
| R1〜4 | 金属皮膜抵抗(1/4W) | 75Ω | |
| R5・R6 | カーボン抵抗(1/4W) | 47KΩ | |
| R7 | 金属皮膜抵抗(1/4W) | 3KΩ | |
| R8 | 金属皮膜抵抗(1/4W) | 100Ω | |
| R9〜12 | カーボン抵抗(1/4W) | 22Ω | |
| R13 | カーボン抵抗(1/4W) | 10KΩ | |
| R14 | NC(目的に合わせて) | ||
| R15 | カーボン抵抗(1/4W) | 1KΩ | |
| R16 | NC(目的に合わせて) | ||
| R17〜20 | カーボン抵抗(1/4W) | 390Ω | |
| C1〜4 | フィルムコンデンサ | 0.01μF | 0.01μ = 10n |
| C5・C6 | 電解コンデンサ | 100μF | |
| C7〜11 | フィルムコンデンサ | 0.1μF | |
| C12 | フィルムコンデンサ | 0.022μF | = 22n |
| C13 | フィルムコンデンサ | 1000pF | = 1n |
| C14・C15 | フィルムコンデンサ | 0.1μF | |
| L1 | フェライトビーズ | BL02RN2-R62-01 | |
| L2 | フェライトビーズ | BL02RN2-R62-01 | |
| IC1 | DAI IC | CS8416 | |
| IC2 | 3.3vレギュレター | TA48M033F | |
| IC3 | PICマイコン | PIC16F88 | |
| QG1 | クリスタルオシレータ | 12.288MHz | |